标准动态|《天然石材分类与术语》新版国家标准发布
点击数:11156 发布时间:2025-9-23 来源:
【摘要】2025年8月1日,国家市场监督管理总局(国家标准化管理委员会)发布了第19号国家标准公告,批准了《钢板和钢带包装、标志及质量说明书的一般要求》等416项推荐性....
- 中国石材之窗提示您:
- 你当前的身份无法查看此条信息,如果您是

- 请先
之后再查看,
- 如果您还不是石信通会员,请联系网站客服!
- 现在就加入石信通会员,客服电话:010-62237591
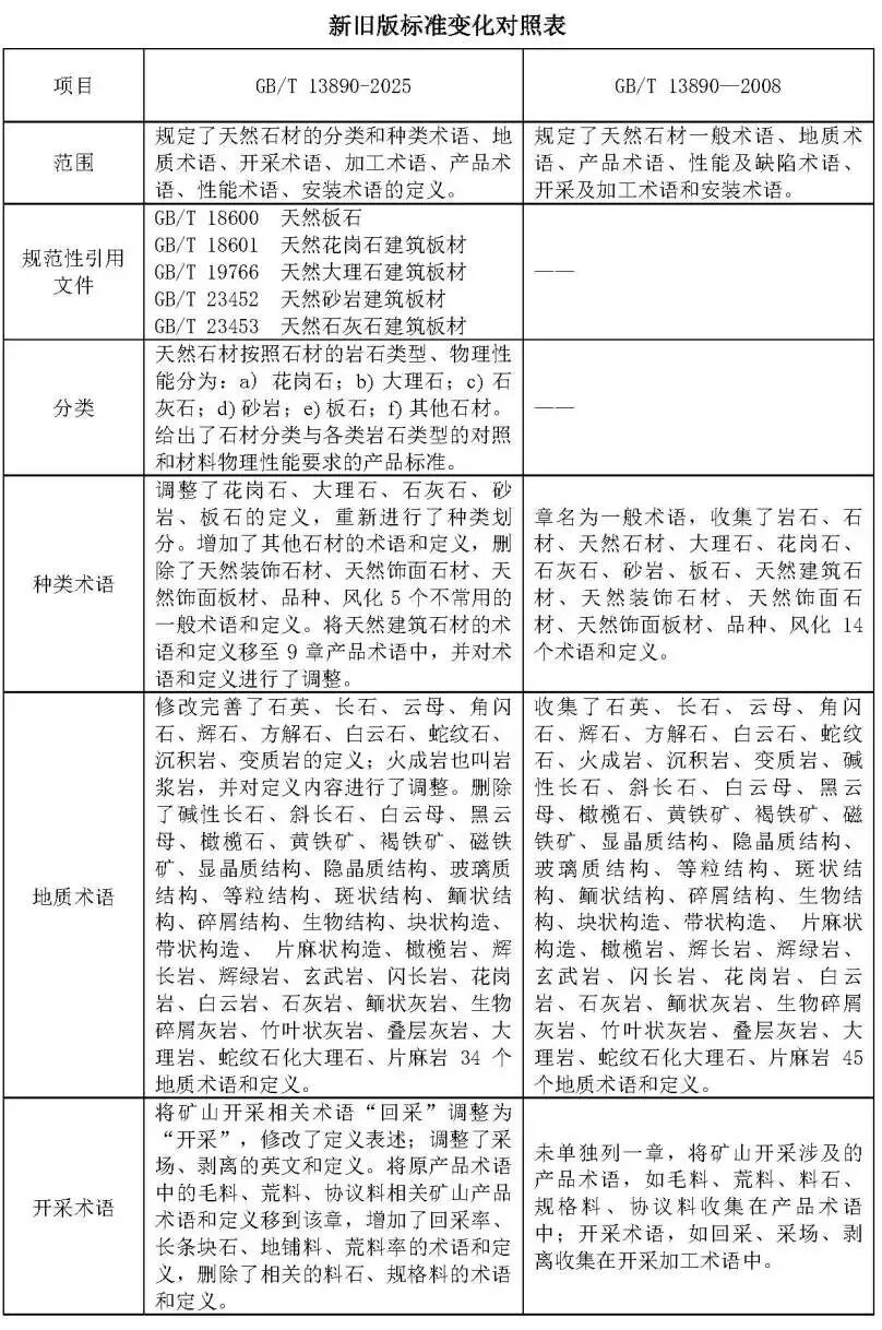
2025年8月1日,国家市场监督管理总局(国家标准化管理委员会)发布了第19号国家标准公告,批准了《钢板和钢带包装、标志及质量说明书的一般要求》等416项推荐性国家标准和3项推荐性国家标准修改单。其中包括GB/T 13890—2025《天然石材分类与术语》,新版《天然石材分类与术语》国家标准将于2026年2月1日起实施。
新版《天然石材分类与术语》标准界定了天然石材的分类和种类术语、地质术语、开采术语、加工术语、产品术语、性能术语、安装术语的定义。标准依据行业的技术发展需要新增了石材类别的划分和依据,石材种类由原来的花岗石、大理石、石灰石、砂岩、板石5类修改为花岗石、大理石、石灰石、砂岩、板石和其他石材6类。
种类术语中收集了岩石、石材、天然石材、花岗石、大理石、石灰石、砂岩、板石和其他石材9个术语和定义。
地质术语中收集了石英、长石、云母、辉石、角闪石、方解石、白云石、蛇纹石、火成岩、沉积岩和变质岩11个术语和定义。
开采术语中收集整理了开采、采场、剥离、回采率、长条块石、毛料、荒料、协议料、地铺料、荒料率10个术语和定义。
加工术语中收集整理了锯解、金刚石锯切割、金刚石绳锯切割、砂锯加工、表面加工、自然面、蘑菇面、菠萝面、荔枝面、龙眼面、剁斧、粗磨、哑光、磨光、刷磨、火烧、酸洗、喷砂、水冲、仿古、滚磨、机刨、机割自然、裁切、水刀加工、补强加工、补胶、背网、背筋、增色、修补、防水、防污、结晶、雕刻加工、刻字、线雕、影雕、浮雕、沉雕、圆雕、透雕、嵌雕、贴画、拼花、开孔、开槽、定厚、倒角、边加工、撇底、出材率、追纹、对花、排板55个术语和定义。
产品术语中收集整理了建筑石材、毛板、毛光板、建筑板材、普型板、规格板、粗面板、细面板、镜面板、弧面板、圆柱板、异型板、协议板、薄板、干挂板、瓦板、墙石、台面板、石材复合板、异型石材、石材花线、石材实心柱体、罗马柱、石材马赛克、石门套、石窗套、壁炉、洗涤石盆、楼梯板、广场石、路面石、路沿石、盲道石、水栓、水沟石、石材家具、止车石、墓石、铭碑石、石雕石刻品、石喷泉、石花盆、庭院石灯笼、石塔和石材工艺品45个术语和定义。
性能术语中收集整理了装饰性、色调、花纹、光泽度、尺寸偏差、平面度、角度、密度、硬度、吸水率、耐磨性、耐酸性、耐碱性、压缩强度、弯曲强度、抗冻性、抗冻系数、防滑系数、裂纹、砂眼、孔洞、凹陷、翘曲、棱角缺陷24个术语和定义。
安装术语中收集整理了干挂、湿贴、单体挂件、组合挂件、背栓组合挂件、整体研磨、样板房7个术语和定义。
免责声明:
凡标注来源本网的新闻转载时,请注明来源“中国石材之窗ww.chinastone.cn”,其他部分转载新闻目的在于传递更多信息,并不代表本网赞同其观点和对其真实性负责。如涉及作品内容、版权和其它问题,请作者一周内来电或来函联系。